必一运动

欢迎访问深圳市必一运动联丰电子设备有限公司! —— 安检机,X光安检机,车顶检查镜,车底检查镜

人脸热成像安检门伴随佩戴口罩功能
人脸热成像安检门伴随佩戴口罩功能
人脸热成像安检门伴随佩戴口罩功能
人脸热成像安检门伴随佩戴口罩功能
人脸热成像安检门伴随佩戴口罩功能

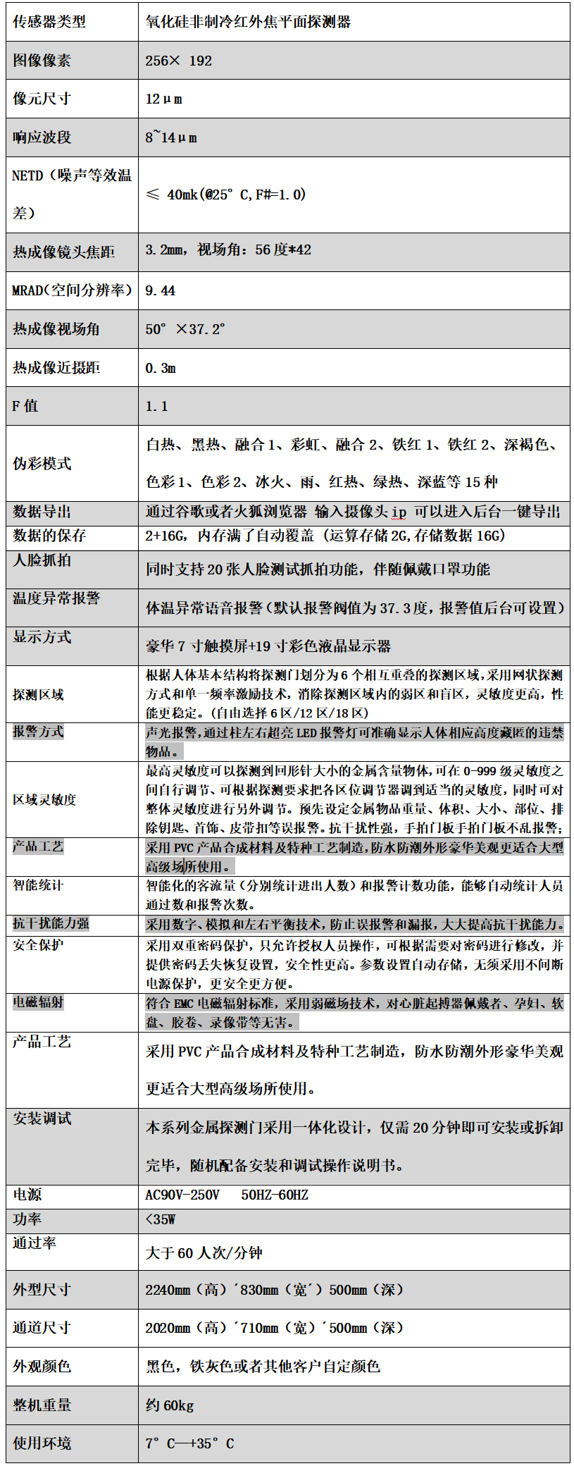
AI测温热像智能系统产品,由安检门測温摄像机和显示屏组成。測温摄相机集成高精度热成像测温传感器,内置人脸智能抓拍算法,ISP图像处理等技术于一体的AI智能产品。具备人脸检测、体温检测、人脸抓拍等强大功能。可精确捕获通过摄像机视野的人员的体温和人脸图片。可有效帮助用户监测出入人员的体温状态,有助于防范疫情。广泛应用于学校道、写字楼、车站等出入口场景。

产品详情

产品简介:

AI测温热像智能系统产品,由安检门測温摄像机和显示屏组成。測温摄相机集成高精度热成像测温传感器,内置人脸智能抓拍算法,ISP图像处理等技术于一体的AI智能产品。具备人脸检测、体温检测、人脸抓拍等强大功能。可精确捕获通过摄像机视野的人员的体温和人脸图片。可有效帮助用户监测出入人员的体温状态,有助于防范疫情。广泛应用于学校道、写字楼、车站等出入口场景。

产品特性:

·热成像测温模块像素高达256x192 

·像元尺寸12μm,热灵敏度(NETD):≤60mK(@25℃,F#=1.1)

·非接触人员测温,精度:±0.3℃(目标温度30℃~50℃)

·自带面部精准测温算法,减少周围高温环境影响

·人体测温距离:1米~3.5米

·1080P高清可见光图像传感器,画面更清晰

·深度智能学习算法,可同时对多人进行检测和测温

·最大输出帧率:可见光:1920x1080@25fps;热成像:256x192@25fps

·HDMI输出视频和语音播报,实时显示通行人数和异常温度

·内置白光灯补光,夜晚也能正常使用

·内置EMMC存储,可保持10万条测温记录,可使用工具导出数据到PC

人脸热成像安检门伴随佩戴口罩功能

尺寸图:

人脸热成像安检门伴随佩戴口罩功能尺寸