必一运动

欢迎访问深圳市必一运动联丰电子设备有限公司! —— 安检机,X光安检机,车顶检查镜,车底检查镜

金属安检门803
金属安检门803
金属安检门803
金属安检门803
金属安检门803
金属安检门803
金属安检门803

通过式金属安检门全部采用优质元器件制作,探测精度高、操作简单、外型轻颖美观,通电使用,具有开机与探测金属报警功能,特别适用于对探测灵敏度要求极高的公共场所或工厂使用,学校考场、机场、公安、边防、法院、监狱、体育展馆、大型活动、海关车站等行业的安全检查;贵重金属制造加工企业如:电子、五金、首饰等企业的防偷窃检查。

产品详情

产品简介:

通过式金属安检门全部采用优质元器件制作,探测精度高、操作简单、外型轻颖美观,通电使用,具有开机与探测金属报警功能,特别适用于对探测灵敏度要求极高的公共场所或工厂使用,学校考场、机场、公安、边防、法院、监狱、体育展馆、大型活动、海关车站等行业的安全检查;贵重金属制造加工企业如:电子、五金、首饰等企业的防偷窃检查。

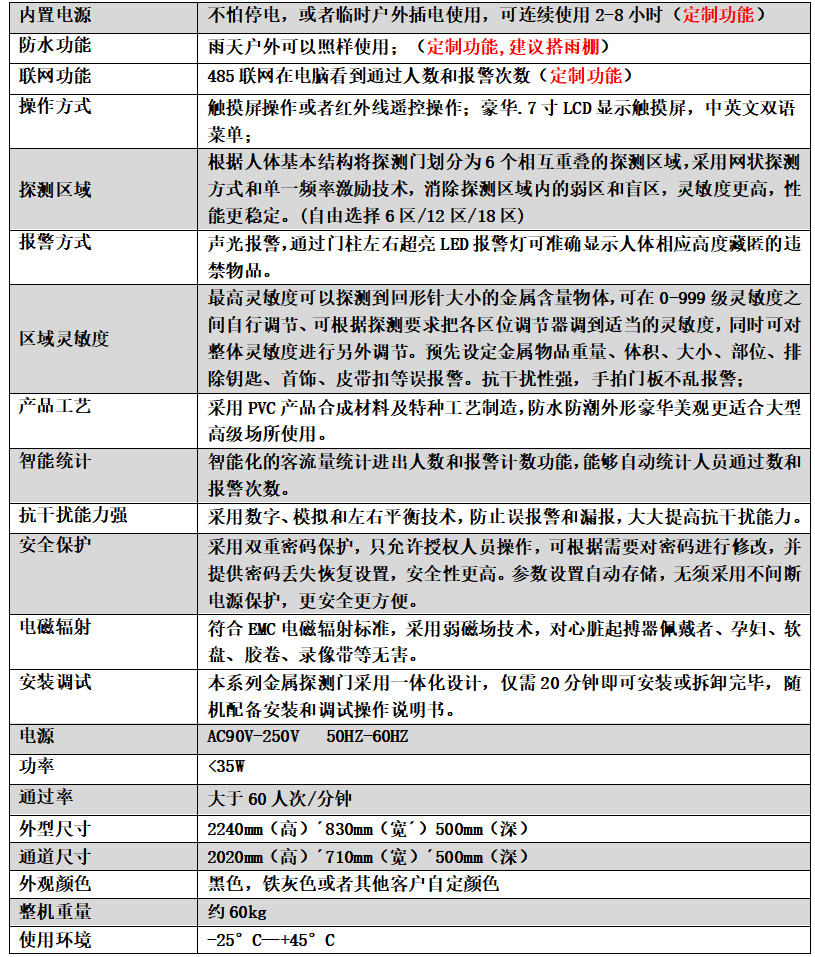
基本参数:

金属安检门803

外观包装图:

金属安检门803包装

产品尺寸:

金属安检门803尺寸

使用场所:

金属安检门803